
想要成功進⾏3D列印,選擇合適的「切片軟體(Slicer)」絕對是關鍵。切片軟體會將你的3D模型檔案(如STL、OBJ、3MF)轉換為機台能讀取的G-code指令,直接影響到列印的精度、速度與最終品質。
本⽂將從熱⾨的免費與專業付費軟體出發,詳解⼗⼤主流切片軟體特⾊,幫你輕鬆選擇最適合你的⼯具。
⼀、熱⾨免費切片軟體推薦
1. Ultimaker Cura
Cura 5.1 是由 Ultimaker 所開發的免費開源切片軟體,是目前全球使用最廣泛的 FDM/FFF 3D 列印切片工具之一。它能將 3D 模型(如 STL、OBJ、3MF)轉換為列印機可讀取的 G-code,控制列印參數如層厚、填充密度、溫度等,並支援多數市售品牌的3D印表機。
- 適⽤技術:FDM
- 特⾊:開源免費、介面簡潔、插件豐富
- 適⽤對象:新手到專業玩家皆可
- 支援系統:Windows/macOS/Linux

(圖:Ultimaker 官網)
2. PrusaSlicer
由捷克 3D 印表機公司 Prusa Research 開發的免費開源切片軟體。以推出高品質的 Prusa i3 系列印表機聞名。這款軟體最初基於 Slic3r 開發,後來獨立進化,提供穩定且靈活的切片功能,支援 FDM 和 SLA 技術,並相容多數市面上的 3D 印表機。
- 適⽤技術:FDM、SLA
- 特⾊:⽀援多材料列印、多品牌機台通⽤、參數調整豐富
- 適⽤對象:進階使⽤者、⼯程師
- 支援系統:Windows/macOS/Linux

(圖:PrusaSlicer 官網)
3. CHITUBOX Basic
由中國廠商 CBD-Tech開發的免費切片軟體,專為光固(SLA/DLP/LCD)3D 列印設計。該公司專注於樹脂3D列印機主控板與相關軟體開發,CHITUBOX 是旗下最具代表性的產品之一。CHITUBOX Basic 提供直觀的使用介面與實用的編輯功能,如自動支撐產生、空心處理、模型切割與即時預覽等,在桌上型樹脂列印領域中擁有極高市佔率。
- 適⽤技術:LCD、DLP、MSLA
- 特⾊:樹脂列印主流,強⼤的⽀撐編輯功能
- 適⽤對象:光固化⽤⼾、模型玩家
- 支援系統:Windows/macOS/Linux
下載連結:https://www.chitubox.com/zh-Hant/download/chitubox-free

(圖:CHITUBOX Basic 官網)
4. Lychee Slicer
法國公司 Mango 3D 開發的一款專為光固化(SLA/DLP/LCD)3D 列印設計的切片軟體。Lychee Slicer 提供豐富的模型處理功能,包括自動支撐、空心與打孔、即時切片預覽、列印分析等工具。自推出以來,Lychee Slicer以優化與使用者體驗方面表現出色,逐漸成為 CHITUBOX 之外另一受歡迎的樹脂切片軟體選擇。
- 適⽤技術:SLA、MSLA
- 特⾊:圖形化介⾯美觀,⽀援多品牌機型
- 適⽤對象:初學者⾄進階玩家
- 支援系統:Windows/macOS/Linux

(圖:Lychee Slicer 介面)
5. Bambu Studio
Bambu Studio 是中國新創公司 Bambu Lab 推出的免費開源切片軟體,專為自家高效能 FDM 3D 印表機(如 X1 與 P1 系列)設計。Bambu Lab 自 2020 年成立後,憑藉多色列印和智慧控制快速打入國際市場。軟體基於 PrusaSlicer 深度改良,支援多色列印、雲端同步、自動排版與支撐生成,操作介面直觀。
- 適⽤技術:FDM
- 特⾊:Bambu Lab開發,最佳化⾼速列印
- 適⽤對象:⾼效能列印需求者
- 支援系統:Windows/macOS/Linux

(圖:Bambu Studio 官網)
6. ideaMaker
ideaMaker 是由知名 3D 印表機製造商 Raise3D 開發的免費切片軟體,專為其系列 FDM 印表機設計,同時也兼容多數市面上的 3D 印表機。Raise3D 成立於 2015 年,致力於推動工業級及桌上型 3D 列印技術。ideaMaker 擁有直觀易用的介面,支援多樣化列印設定、自動支撐生成與即時預覽功能,且更新頻繁,廣受 3D 列印社群好評。
- 適⽤技術:FDM
- 特⾊:功能⿑全、⽀援第三⽅機台,免費且好⽤
- 適⽤對象:商⽤與個⼈玩家皆適合
- 支援系統:Windows/macOS/Linux

(圖: ideaMaker 官網)
⼆、專業級與付費切片軟體
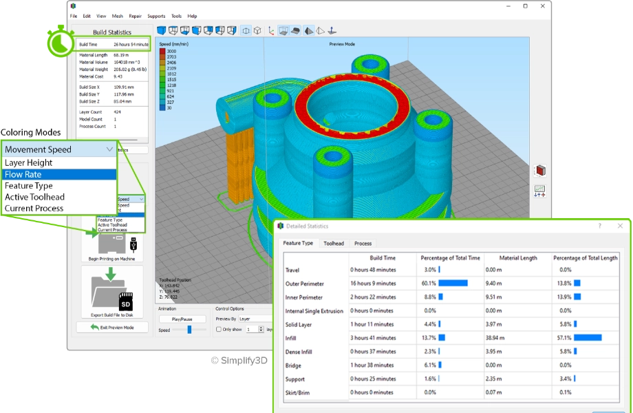
7. Simplify3D
Simplify3D 由美國公司 Simplify3D LLC 開發,是一款專業付費的 3D 切片軟體。適用於多品牌 FDM 印表機。該軟體自推出以來,以高度自訂化的列印設定和精細的支撐結構設計著稱。雖然價格較高,但因支援詳細的列印模擬,方便使用者預覽和優化列印過程,仍有良好口碑。
- 適⽤技術:FDM
- 特⾊:高度自訂路徑與支撐結構,適合專業級需求
- 適⽤對象:工業用戶、專業列印工作室
- 支援系統:Windows/macOS

(圖:Simplify3D 官網)
8. Formlabs PreForm
PreForm 是由美國知名光固化 3D 印表機製造商 Formlabs 開發的免費切片軟體,專為其 SLA/LFS 樹脂印表機設計。Formlabs 自 2011 年成立以來,憑藉高精度與可靠性的樹脂列印技術,在專業設計、牙科和工程領域享有盛譽。
- 適⽤技術:SLA(Formlabs專⽤)
- 特⾊:⾃動⽀撐⽣成、智慧排版,提升⽣產效率
- 適⽤對象:醫療、珠寶、⼯業精密零件
- 支援系統:Windows/macOS

(圖:PreForm 官網)
9. Markforged Eiger
Eiger 是美國工業 3D 印表機大廠 Markforged 開發的雲端切片軟體,專為其高強度複合材料與金屬3D印表機設計。Markforged 成立於 2013 年,因先進的纖維強化技術聞名,廣泛應用於製造和工程領域。Eiger 支援即時切片、列印監控與遠端管理,強調材料與硬體的整合,使用者可遠端操作並優化列印流程。
- 適⽤技術:FFF + CFF(連續纖維)
- 特⾊:雲端切片、複合材質增強
- 適⽤對象:⼯業應⽤、強度需求⾼的零件
- 支援系統:Windows/macOS/Linux

(圖:Markforged 官網)
10. Materialise Magics
Magics 是比利時 Materialise 公司開發的專業切片與資料處理軟體,主要用於工業級 3D 列印。Materialise 成立於 1990 年,專注於醫療、航太與製造領域。除了切片,Magics 還提供 STL 修復、支撐設計與模型優化等前處理功能,是金屬與塑料列印的重要工具,並以穩定性與完整功能廣受企業用戶信賴。
- 適⽤技術:SLA、SLS、⾦屬3D列印
- 特⾊:專業⼯業級,整合修補、切片與優化
- 適⽤對象:⼯業量產、專業模型設計師
- 支援系統:Windows

(圖:Materialise 官網)
三、如何選擇適合你的切片軟體?
根據需求推薦選擇:
- 入⾨使⽤者:推薦使⽤ Ultimaker Cura 或 Lychee Slicer。
- 進階玩家:可考慮 PrusaSlicer、ideaMaker 或 Simplify3D。
- 專業⼯業⽤途:建議使⽤ Formlabs PreForm、Markforged Eiger 或 Materialise Magics。
切片軟體不只是將模型轉換成G-code,更影響著每次列印的成功率與細節品質
透過本⽂推薦與比較,相信你能快速找到最適合⾃⼰的⼯具,讓每次的3D列印都達到最佳成果。
想了解更多3D列印相關技巧與產品評測?持續關注我們,掌握最新業界動態!
